Отечественные ГТУ и ПГУ на их основе единичной мощностью до 1000 МВт с КПД до 60%
25.06.2014
Отечественные ГТУ и ПГУ на их основе единичной мощностью до 1000 МВт с КПД до 60% и перспективные технологии с использованием топливных элементов, обеспечивающие КПД до 70%
Преимущества по сравнению с зарубежными закупками
Организация в стране производства энергетических ГТУ позволит:
- уменьшить, а затем и прекратить их импорт;
- сохранить и развить с использованием передового опыта авиационного двигателестроения имеющуюся в стране компетенцию в области конструирования, производства и эксплуатации энергетических ГТУ;
- создать потенциал для экспорта парогазотурбинного оборудования и услуг.
Цели и задачи технологии и этапы её реализации
Технический уровень этих ГТУ при реальных сроках их разработки и освоения должен быть чрезвычайно высоким; единичные мощности около 350–400 МВт при начальной температуре газов выше 1600 °С, а КПД парогазовых установок с ними – выше 60%.
| Мощность ГТУ | 350–400 МВт |
| Степень сжатия | 20–25 |
| Расход воздуха | 850–900 кг/с |
| КПД ГГУ | ≥ 40 % |
| Мощность паровой турбины | 200–220 МВт |
| Параметры пара: | |
| давление | 20–24 МПа |
| температура | 500–600 °С |
| Мощность ПГУ с одной ГТУ | 550–600 MBт |
| КПД ПГУ | > 60 % |
| Выбросы NOx | < 50 мг/м3 |
Для этого необходимы:
- предварительные (фундаментальные) исследования аэродинамики и теплообмена, материалов и покрытий, малоэмиссионного горения топлив и других процессов применительно к условиям перспективной ГТУ,
- разработка собственно ГТУ с проведением необходимых исследований и испытаний компонентов;
- создание эффективного технологического цикла и оснащение оборудованием, необходимым для серийного производства;
- производство и отработку ГТУ в условиях эксплуатации;
- разработка и оптимизация циклов и схем парогазовых установок и оборудования их парового контура для дальнейшего улучшения экономичности, маневренности и эксплуатационных качеств и снижения удельной стоимости ПГУ.
«Технология повышения тепловой экономичности и экологической чистоты ТЭС путем создания гибридных энергоустановок с высокотемпературными топливными элементами»

Принцип действия гибридной установки
Энергоустановки на основе топливных элементов обладают высоким КПД, практически полным отсутствием вредных выбросов, низким уровнем шума.
Два основных типа высокотемпературных топливных элементов: расплавкарбонатные (РКТЭ) и твердооксидные (ТОТЭ) могут иметь модульную конструкцию, позволяющую использовать их как для изолированных (от 20–200 кВт), потребителей, так и для крупной энергетики (мощность до сотен МВт).
Более высокая температура работы ТОТЭ позволяет утилизировать высокопотенциальное тепло в газотурбинном цикле с большей эффективностью. ТОТЭ, кроме того, имеют больший ресурс, они проще и безопаснее в эксплуатации благодаря отсутствию жидкого электролита.
Важным достоинством ТОТЭ является возможность, в отличие от остальных типов топливных элементов, использования в них различных газообразных топлив, включая биогаз, шахтный газ и продукты газификации угля. В перспективе важным может оказаться то, что в ходе электрохимической реакции топливо и продукты его окисления отделены от окислителя, что упрощает вывод СО2 из цикла.

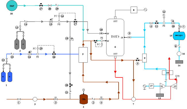
Тепловая схема гибридной установки с ТОТЭ
Цели и задачи технологии и этапы её реализации
Технология не относится к созданию ТОТЭ. Её целью является оптимальное использование уже созданных ТОТЭ в мощных энергетических установках.
В настоящее время можно и целесообразно продолжать исследования циклов и схем гибридных установок с ТОТЭ, в особенности комбинированных с системами газификации углей и системами удаления СО2. Оптимальная интеграция элементов таких циклов и систем очень трудна и практически не разработана из-за сложности самих элементов и протекающих в их оборудовании процессов.
Целесообразны также проработки профиля нового, необычного оборудования, в котором будут реализовываться эти циклы и схемы (ГТУ с небольшими степенями сжатия и развитой регенерацией тепла, теплообменные и массообменные аппараты), а также систем и алгоритмов управления усложненными гибридными установками.

